中略导读
作为HR,你是否考虑过除了完成本职工作,自己还应该扮演什么角色、CEO希望自己做什么、组织对自己的呼唤是什么这些问题?
今天,我们就看看任正非、马云、刘强东是怎么看HR,怎么要求HR的。
任正非眼中的HR

对华为而言,人力资源部在整个公司管理体系中相对于其它公司权责更重,它是华为总裁任正非个人思想与全员集体智慧的结晶。
关于什么是人才
任正非:什么是人才,我看最典型的华为人都不是人才,钱给多了,不是人才也变成了人才。
华为要创造价值,应承认资本的力量,但更主要是靠劳动者的力量。特别是互联网时代,年轻人的作战能力提升很迅速。
要敢于涨工资,这样人力资源改革的胆子就大一些,底气就足一些。
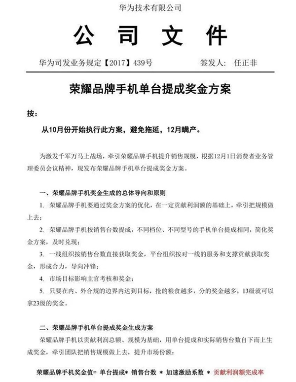
近日,华为提前发年终奖的消息刷屏。

华为荣耀员工在内部论坛心声社区称,今年的奖金第四季度就发。
任正非签发的内部文件证明属实。

为激发员工斗志,华为荣耀团队改革激励制度:
真正以奋斗者为本,奖金不分职级,不看资历,只看贡献,导向冲锋,服务用户越多、奖金越多,上不封顶,及时兑现。
HR一定要懂业务
在华为,一直有这样的理念:人力资源部门的人既要是人力资源行业的专家,又要是业务某领域专家,二者缺一不可。
HR工作本身是有价值的,我们不能把它做得没有价值了,甚至带来负价值。HR既要了解“天气”,更要接“地气”,真正成为业务部门的伙伴。
华为的HRBP不仅仅是在企业设立一个机构、一些职位,它本质上是一种支持业务战略落地的管理模式。HRBP不是HR的独角戏、不是HR的孤芳自赏,当企业发展到一定阶段,它必定也是业务部门所需。
HR本身是有价值的,特别是当人才资源越来越稀缺,HR职能本身为业务提供支持的价值空间必定会越来越大,只是,HR职能是否能够迸发出其提升“人力资源”效益的力量,华为的实践告诉我们:需要企业认识到HR的价值,并能够在人才配置、薪酬、晋升等激励机制上予以支持。
HR要让“遍地英雄下夕烟”
华为HR担负着持续激发组织活力的重任,包括灵活的组织设计,推动责任与权力前移;优秀干部的选拔和人才流动,实现人才辈出;导向冲锋的分享机制;构建有助于员工持续奋斗的工作环境等。
HR还要让人力资源的关键举措能支撑业务战略目标达成,包括对组织、对项目、对人的考核,瞄准商业成功,有利于端到端协同;高质量的人才供应;促进现有员工的能力提升。
除了重新激活组织,人力资源还要负责做新的调整,他说,“金字塔基座要异化,改变齐步走。我认为时代给我们的时间最多两年,如果人力资源政策调整不过来,就会面临大量人才流失。”
华为的人力资源部是华为总裁任正非个人思想与全员集体智慧的结晶,站在CEO的视角,打破视角束缚,HR的工作才会走得更远更稳!
马云眼中的HR

马云说,“阿里巴巴集团有两个部门是最惨的,一个就是marketing,一个是HR。这两个部门可能是集团内最难干最累的部门,但味道也是最好的。”
关于幸福感
马云在演讲时说:调查下来,觉得“最佳雇主”,还是“我是老板,你是员工,我待你挺好”。但是我认为“最具幸福感”也许不是钱最多,但我们每个人感觉幸福感最好。
人的幸福感是一种理念的感觉,我两三年以前劝阿里巴巴的员工不要去买房子,我今天还是坚持这个原则。
假如你有很多钱,买房子不是坏的事情。假如说一个员工收入一个月七千元,五千块钱房贷,二千块钱生活,这样你肯定是不幸福的。这样你不敢去玩,这样你幸福不到哪里去的。假如说你愿意两千块租房子,五千元生活,你会很幸福,尽管没有房子,你有信心,因为你开心,因为你有梦想。房子不是梦想,那是压力。
所以我们说90%的幸福跟钱没有关系,但是90%的不幸福跟钱是有关系的。
阿里巴巴现在提出的集团使命感是打造新的商业文明,我们HR的使命就是打造最具幸福感的公司。什么是指标,这是摆在大家面前要做的事情。我觉得,今天制定最幸福感公司和员工的时候,每个HR的人,都要回到“我是一个普通的员工”,而不要把自己看成是专家。
HR是公司财产增值第一人
最重要的资产,是无形的东西,以人为本最根本的就是,人是最大的本钱。“人”就是阿里集团最大的资本,所以,HR是资产增值的第一人。
所以,在马云看来,招人不是HR的第一职责,留住人才是HR的第一职责,招进来的人没有留住,里面的“杂草众生”,或者人进来后都走了,这是HR的责任。人才不一定是招来的,是后期培训出来的。
所以,他说,“请HR的人严格的把关好招聘,要训练、考核结果。人没招好,大家都知道有多麻烦。”
除了招聘,价值观考核也是HR大展身手的时刻。阿里员工价值观考核占据50%,HR在这方面发挥重要作用,要保障基本价值观和规章的贯彻执行,在用人和组织文化方面具有一票否决权,同时具有一定“特权”,比如绕开业务主管召开人员会议听取意见等。
HR是来帮助CEO做好三件事的
马云说,HR是来帮助CEO做好三件事情的:文化的传承、战略的落地、组织能力提升。
我们要建立什么样的文化,什么样的清新空气,才能让这个公司走下去。在阿里,HR最重要的工作就是要帮公司做文化的传承,包括愿景、使命和价值观。价值观是公司的DNA。
马云曾经跟HR说,我们的员工一定会起起伏伏的,低谷的时候是怎么样的,高谷的时候是怎么样的,都要时刻关注,他低迷的时候告诉他使命、价值观,高峰期的时候告诉他使命、愿景、价值观,用使命、愿景、价值观来引导员工正确的前进方向。
阿里HRG(政委)明确定位为“二把手”,负责在组织和人才上匹配和辅助业务主管,对主管要发挥业务制衡、引导和改造作用。
HRG的设立初衷,是保证企业长远发展,避免业务经理基于短期业绩压力采取短期的做法。业务线的人看季度、年度目标完成情况就够了,政委至少要看一两年以后的事情,以及整个文化传承和干部培养的问题。
HRG以业务需求为牵引的灵活的工作模式,以公司业务发展为导向而不是以指标完成为导向,如跟随业务变化灵活修正业务指标,加强业务牵引等。
所以,阿里的HR都是懂业务的HR:
为了深度了解业务,除了参与业务开会之外,他们还会陪着一线的员工,比如跟着一线的销售人员,直接到市场周边去陪访、去拎包,这样他们可以直接接触员工的工作场景,触碰到团队的温度,看到市场真正的问题,听到客户真实的声音,这是他们了解业务的一个非常重要的动作。
他们还会跟员工做一对一的访谈,根据员工日报周报,去看业务和人身上的问题,去组织管理者的一些论坛,逐渐植入招聘,培训、绩效等人力资源专业的动作,去贴近管理层的沟通。
对业务的理解在阿里是明确提出的,而且要求以10%-30%的时间投入其中,尽可能参加一些业务例会并提出专业意见。此外,阿里也明确提出HRG要把50%-60%的时间投入员工访谈,了解员工并保障团队士气。
一个公司的老板、CEO 和业务部门都非常需要一个具有战略高度的HR,一起去帮他们梳理、搭建体系。高度决定视野,态度决定出路,让我们从CEO的视角出发,更好地去完善自己的专业知识,更好地去理解业务,从而提升自己、帮助企业更好地发展。
刘强东眼中的HR

HR是公司价值观的第一个代言人
在《刘强东自述:我的经营模式》一书中,他说,HR是监督你的决定是否符合公司价值观和普遍人事政策的人。员工即企业,员工的价值观就是企业的价值观。
诚然,对员工来说,HR是公司价值观的第一个代言人。
京东商城副总裁、HR体系总负责人关有民讲过一个故事:
刘强东最初在中关村创业,叫京东多媒体,他每卖出一台刻录机,都附上一张纸条,上面是公司的名称,下面是他的电话。刘总的理念是:我从不卖假货,到任何时候,拿到产品都可以找到我。其实这就是公司价值观、理念最原生态的一种展现。在那样不确定的市场氛围里,自己对未来的生存、发展可能还不知道的时候,他就极其关注这样的事情。到现在,我觉得,这在京东基因和文化里一直在起作用。
新版京东的使命、愿景、价值观与刘强东所曾主张的内容并无不同,只是新版的价值观内容更具体,更契合京东所需要的京东人精神。
刘强东说,在选择高管的时候,除了能力要和职位匹配外,他还需要具备以下几个特质:做的比说的多;从基层做起;有国内企业工作经验;诚实。
除了选拔人员,HR在授权中也有监督权。京东内部的人事管理铁律中有一个“ABC原则”,按照级别C汇报B,B汇报A.两级人事权,C的加薪、辞退、奖金、股权等等都由A和B来决定。比如说我只能管公司副总裁,招聘一个总监都不需要经过我面试,对于升职、加薪、授权包括辞退等等我都不知道。但是我们公司设立CEO,这是我知道的。
HR是监督你的决定是否符合公司的价值观和普遍人事的政策。通过这种AB资源就避免了公司单一员工决定生杀的权力。
HR要在内部培训出管理人员
刘强东定下一个HR指标,是通过各种人力资源的培训,京东至少50%的管理人员要来自于内部。
淘宝大学是对客户的,京东更倾向于对内部,从基础的培训到管理人员的领导力、执行力的培训。大部分课程由京东培训部牵头,内训师担当。课程包的开发以集团总部的培训师为主。
京东现在有内训师将近400人。聘任的途径,是让优秀员工不断报名,然后对他们进行培训认证。确认之后,有一个要求,就是每一个内训师一年至少讲三门课,我们会通过这三门课学员的评估、反映来调整和更换。
内训师的人员构成,包括基层的优秀员工,基层的主管,高一点的是经理,还有副总监。有一些是我们的VP,叫做钻石讲师、金牌讲师。公司不可能让总部的培训师涵盖公司所有的领域,所以会在各个业务环节找一些非常优秀的员工来担任。员工报名后,举办内训师集训营,做授课课件开发等更具体的培训。
十几年来,刘强东一直非常重视企业理念的打造,特别关注员工成长。在这种HR文化氛围里,京东内部培训相关的业务,才能得到公司高层的重视和投入。
刘强东甚至说,如果一个配送员五年之后还是配送员,那就是管理者的失职!
“50%的管理人员要来自于内部”在近几年也有所变化,京东的人事管理铁律中甚至提出了“七上八下原则”。
什么叫七上八下?就是内部员工,包括管培生在内,觉得你有七成把握的时候,就让你来管理这个部门。同时强制性规定,以后80%的管理者都必须内部培养提拔人才,只允许20%从市场招聘。
刘强东说,“如果问我京东运营体系中哪里最让我‘疲于奔命’,一刻也不敢放松,那就是培养团队。而公司管理最核心的就是管人,管人的核心是怎么选人,怎么用人,怎么留人,怎么防止‘大企业病’,保证信息通畅,减少部门扯皮”。
而这些问题,都是与HR息息相关的。作为HRBP,一个合格的HRBP,站在CEO的视角上,围绕组织来考虑自己应该扮演什么角色、CEO希望自己做什么、组织对自己的呼唤是什么这些问题,通过解决CEO的所思所虑为组织创造价值。
本文地址:http://www.chinalinegz.com/newsview.asp?id=397,转载请注明出处。